
Et voilà !
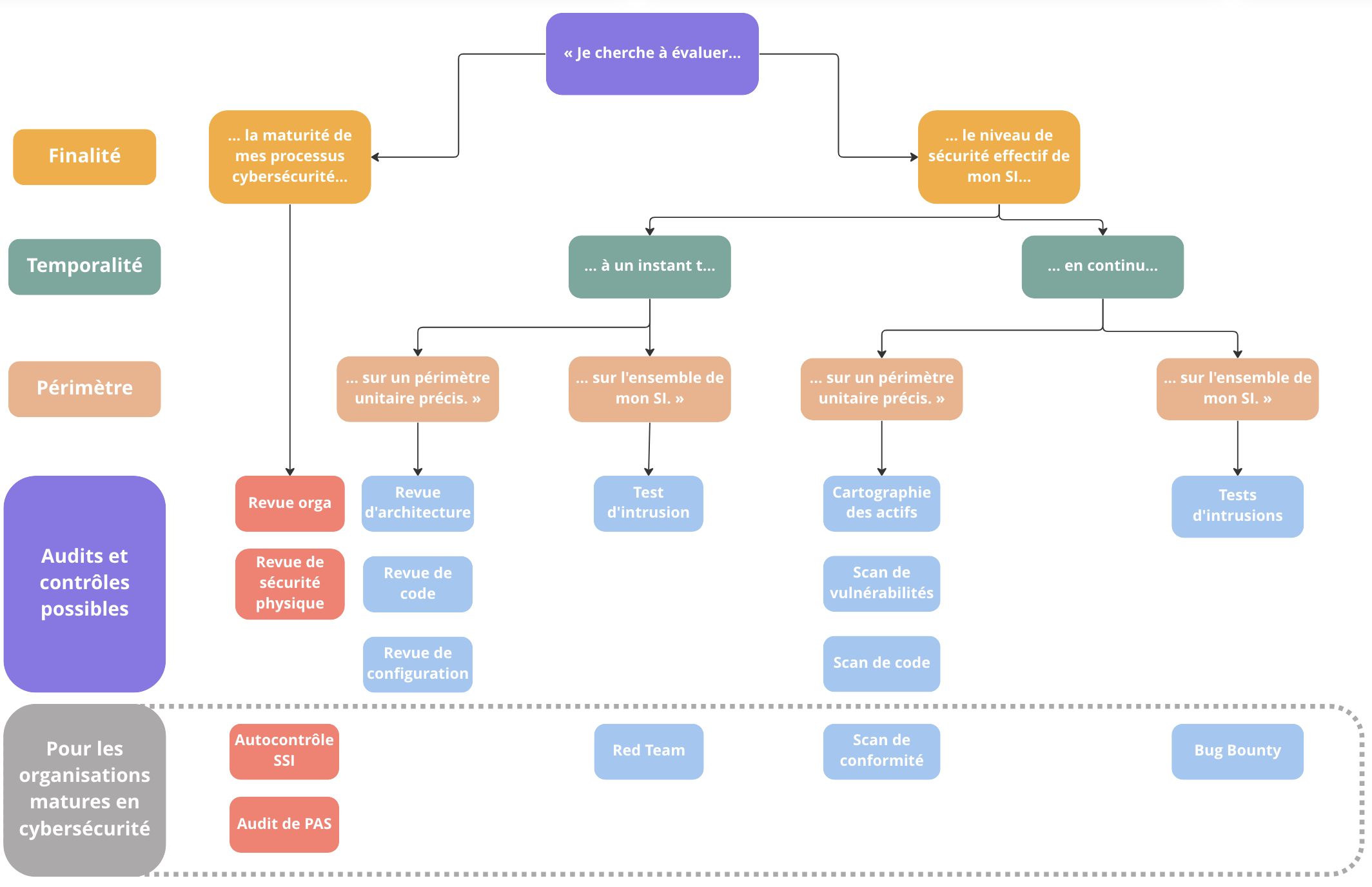
Nous avons vu les principaux types d’audits et de contrôles que vous pourrez inclure dans votre stratégie. Pour synthétiser tout cela, je vous propose de télécharger ce diagramme de décision.

Il va vous permettre de déterminer le type d’audit ou de contrôle le plus adapté en fonction des différents cas dans lesquels vous pouvez vous trouver.
Il ne vous restera plus qu’à appliquer ce diagramme de décision pour chaque audit et chaque contrôle que vous souhaitez inclure dans votre stratégie !
Le diagramme de décision proposé vous permet de définir le ou les type(s) d’audit(s) et de contrôle(s) les plus adaptés à votre situation sur un périmètre donné.
Pour choisir parmi les types d’audits restants, identifiez les questions auxquelles vous souhaitez répondre, et n’oubliez pas que vous pouvez en combiner plusieurs !
À ce stade, vous devriez être capable de définir les audits et contrôles les plus adaptés à votre situation. Mais construire une stratégie d’audits nécessite d’aller beaucoup plus loin que cette définition. C’est ce que nous allons voir dans la partie 2, juste après un petit test de connaissances.